±ØÓ®ÑÇÖÞ

½ñÌìÊÇ : ÄêÔÂÈÕ
ЧÀ͵绰 : 96609
Õþ²ß¹æÔò
±ØÓ®ÑÇÖÞ¹æÔò Õþ²ß¹æÔò
С¶ÃñÊÂËßËÏ·¨¡·Ðû²¼£ºËùÓÐÐÞÕýÌõÎÄ+оɱÈÕÕ±í(2022.1.1Ê©ÐÐ) 2022-01-04

ͼƬ1.png

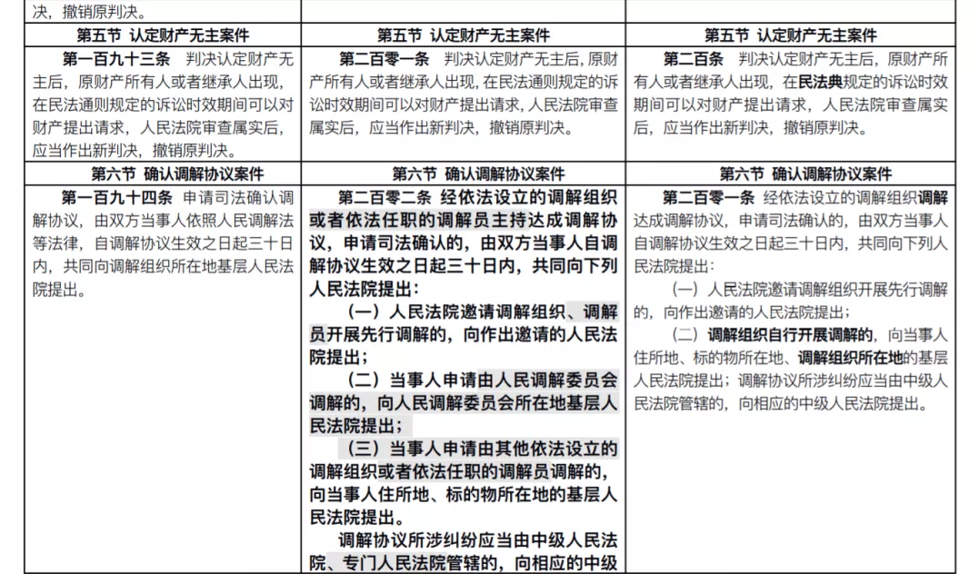
ÌìÏÂÈËÃñ´ú±í´ó»á³£ÎñίԱ»á¹ØÓÚÐ޸ġ¶ÖлªÈËÃñ¹²ºÍ¹úÃñÊÂËßËÏ·¨¡·µÄ¾öÒé

£¨2021Äê12ÔÂ24ÈÕµÚÊ®Èý½ìÌìÏÂÈËÃñ´ú±í´ó»á³£ÎñίԱ»áµÚÈýÊ®¶þ´Î¾Û»áͨ¹ý£©


µÚÊ®Èý½ìÌìÏÂÈËÃñ´ú±í´ó»á³£ÎñίԱ»áµÚÈýÊ®¶þ´Î¾Û»á¾öÒé¶Ô¡¶ÖлªÈËÃñ¹²ºÍ¹úÃñÊÂËßËÏ·¨¡·×÷ÈçÏÂÐÞ¸Ä:

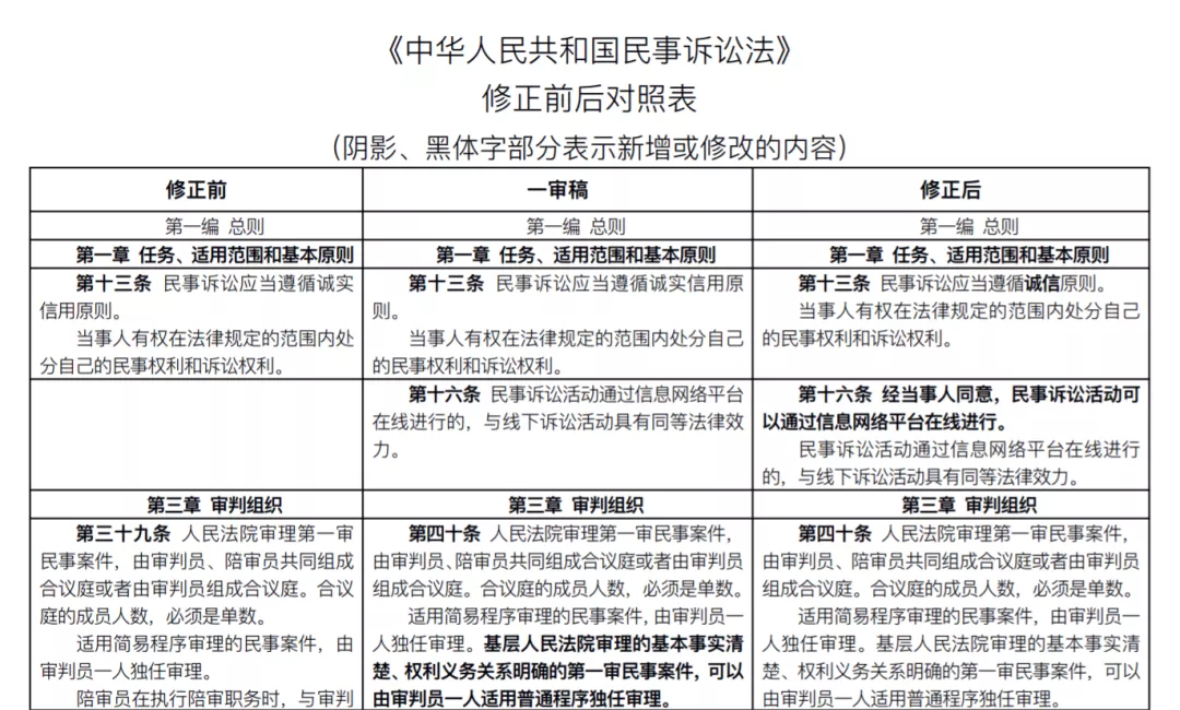
       Ò»¡¢ÔöÌíÒ»Ìõ£¬£¬£¬£¬ £¬£¬£¬×÷ΪµÚÊ®ÁùÌõ£º¡°¾­µ±ÊÂÈËÔ޳ɣ¬£¬£¬£¬ £¬£¬£¬ÃñÊÂËßËϻ¿ÉÒÔͨ¹ýÐÅÏ¢ÍøÂçÆ½Ì¨ÔÚÏß¾ÙÐС£¡£¡£¡£¡£¡£¡£¡°ÃñÊÂËßËϻͨ¹ýÐÅÏ¢ÍøÂçÆ½Ì¨ÔÚÏß¾ÙÐе쬣¬£¬£¬ £¬£¬£¬ÓëÏßÏÂËßËϻ¾ßÓÐÒ»ÂÉÖ´·¨Ð§Á¦¡£¡£¡£¡£¡£¡£¡£¡±

       ¶þ¡¢½«µÚÈýÊ®¾ÅÌõ¸ÄΪµÚËÄÊ®Ìõ£¬£¬£¬£¬ £¬£¬£¬µÚ¶þ¿îÐÞ¸ÄΪ£º¡°ÊÊÓÃdzÒ׳ÌÐòÉóÀíµÄÃñʰ¸¼þ£¬£¬£¬£¬ £¬£¬£¬ÓÉÉóѶԱһÈ˶ÀÈÎÉóÀí¡£¡£¡£¡£¡£¡£¡ £»£»£»£»£»£»£Ï²ãÈËÃñ·¨ÔºÉóÀíµÄ»ù±¾ÊÂʵÇåÎú¡¢È¨Á¦ÒåÎñ¹ØÏµÃ÷È·µÄµÚÒ»ÉóÃñʰ¸¼þ£¬£¬£¬£¬ £¬£¬£¬¿ÉÒÔÓÉÉóѶԱһÈËÊÊÓÃͨË׳ÌÐò¶ÀÈÎÉóÀí¡£¡£¡£¡£¡£¡£¡£¡±

       Èý¡¢½«µÚËÄÊ®Ìõ¸ÄΪµÚËÄʮһÌõ£¬£¬£¬£¬ £¬£¬£¬ÔöÌíÒ»¿î£¬£¬£¬£¬ £¬£¬£¬×÷ΪµÚ¶þ¿î£º¡°Öм¶ÈËÃñ·¨Ôº¶ÔµÚÒ»ÉóÊÊÓÃdzÒ׳ÌÐòÉó½á»òÕß²»Æ½²Ã¶¨ÌáÆðÉÏËߵĵڶþÉóÃñʰ¸¼þ£¬£¬£¬£¬ £¬£¬£¬ÊÂʵÇåÎú¡¢È¨Á¦ÒåÎñ¹ØÏµÃ÷È·µÄ£¬£¬£¬£¬ £¬£¬£¬¾­Ë«·½µ±ÊÂÈËÔ޳ɣ¬£¬£¬£¬ £¬£¬£¬¿ÉÒÔÓÉÉóѶԱһÈ˶ÀÈÎÉóÀí¡£¡£¡£¡£¡£¡£¡£¡±

       ËÄ¡¢ÔöÌíÒ»Ìõ£¬£¬£¬£¬ £¬£¬£¬×÷ΪµÚËÄÊ®¶þÌõ£º¡°ÈËÃñ·¨ÔºÉóÀíÏÂÁÐÃñʰ¸¼þ£¬£¬£¬£¬ £¬£¬£¬²»µÃÓÉÉóѶԱһÈ˶ÀÈÎÉóÀí£º¡°£¨Ò»£©Éæ¼°¹ú¼ÒÀûÒæ¡¢Éç»á¹«¹²ÀûÒæµÄ°¸¼þ £»£»£»£»£»£»£»¡°£¨¶þ£©É漰ȺÌåÐÔ¾À·×£¬£¬£¬£¬ £¬£¬£¬¿ÉÄÜÓ°ÏìÉç»áÎȹ̵ݸ¼þ £»£»£»£»£»£»£»¡°£¨Èý£©ÈËÃñȺÖÚÆÕ±é¹Ø×¢»òÕ߯äËûÉç»áÓ°Ïì½Ï´óµÄ°¸¼þ £»£»£»£»£»£»£»¡°£¨ËÄ£©ÊôÓÚÐÂÀàÐÍ»òÕßÒÉÄÑÖØ´óµÄ°¸¼þ £»£»£»£»£»£»£»¡°£¨Î壩ִ·¨»®¶¨Ó¦µ±×é³ÉºÏÒéÍ¥ÉóÀíµÄ°¸¼þ £»£»£»£»£»£»£»¡°£¨Áù£©ÆäËû²»ÒËÓÉÉóѶԱһÈ˶ÀÈÎÉóÀíµÄ°¸¼þ¡£¡£¡£¡£¡£¡£¡£¡±

       Îå¡¢ÔöÌíÒ»Ìõ£¬£¬£¬£¬ £¬£¬£¬×÷ΪµÚËÄÊ®ÈýÌõ£º¡°ÈËÃñ·¨ÔºÔÚÉóÀíÀú³ÌÖУ¬£¬£¬£¬ £¬£¬£¬·¢Ã÷°¸¼þ²»ÒËÓÉÉóѶԱһÈ˶ÀÈÎÉóÀíµÄ£¬£¬£¬£¬ £¬£¬£¬Ó¦µ±²Ã¶¨×ªÓɺÏÒéÍ¥ÉóÀí¡£¡£¡£¡£¡£¡£¡£¡°µ±ÊÂÈËÒÔΪ°¸¼þÓÉÉóѶԱһÈ˶ÀÈÎÉóÀíÎ¥·´Ö´·¨»®¶¨µÄ£¬£¬£¬£¬ £¬£¬£¬¿ÉÒÔÏòÈËÃñ·¨ÔºÌá³öÒìÒé¡£¡£¡£¡£¡£¡£¡£ÈËÃñ·¨Ôº¶Ôµ±ÊÂÈËÌá³öµÄÒìÒéÓ¦µ±Éó²é£¬£¬£¬£¬ £¬£¬£¬ÒìÒ齨ÉèµÄ£¬£¬£¬£¬ £¬£¬£¬²Ã¶¨×ªÓɺÏÒéÍ¥ÉóÀí £»£»£»£»£»£»£»ÒìÒé²»½¨ÉèµÄ£¬£¬£¬£¬ £¬£¬£¬²Ã¶¨²µ»Ø¡£¡£¡£¡£¡£¡£¡£¡±

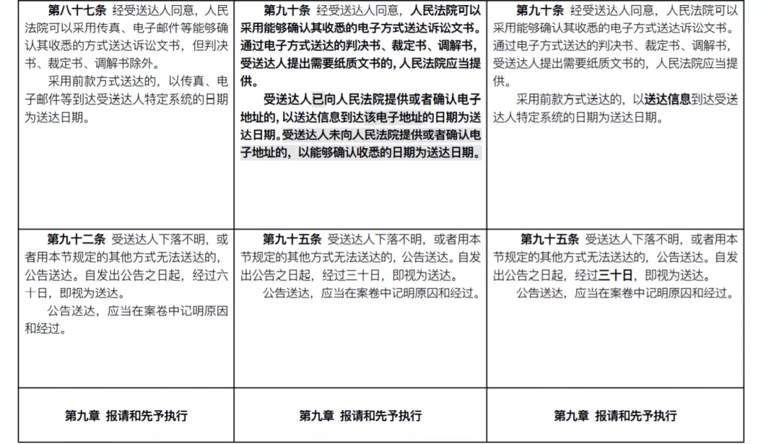
       Áù¡¢½«µÚ°ËÊ®ÆßÌõ¸ÄΪµÚ¾ÅÊ®Ìõ£¬£¬£¬£¬ £¬£¬£¬ÐÞ¸ÄΪ£º¡°¾­ÊÜËÍ´ïÈËÔ޳ɣ¬£¬£¬£¬ £¬£¬£¬ÈËÃñ·¨Ôº¿ÉÒÔ½ÓÄÉÄܹ»È·ÈÏÆäÊÕϤµÄµç×Ó·½·¨ËÍ´ïËßËÏÎÄÊé¡£¡£¡£¡£¡£¡£¡£Í¨¹ýµç×Ó·½·¨ËÍ´ïµÄѶ¶ÏÊé¡¢²Ã¶¨Êé¡¢µ÷½âÊ飬£¬£¬£¬ £¬£¬£¬ÊÜËÍ´ïÈËÌá³öÐèÒªÖ½ÖÊÎÄÊéµÄ£¬£¬£¬£¬ £¬£¬£¬ÈËÃñ·¨ÔºÓ¦µ±Ìṩ¡£¡£¡£¡£¡£¡£¡£¡°½ÓÄÉǰ¿î·½·¨ËÍ´ïµÄ£¬£¬£¬£¬ £¬£¬£¬ÒÔËÍ´ïÐÅÏ¢µÖ´ïÊÜËÍ´ïÈËÌØ¶¨ÏµÍ³µÄÈÕÆÚΪËÍ´ïÈÕÆÚ¡£¡£¡£¡£¡£¡£¡£¡±

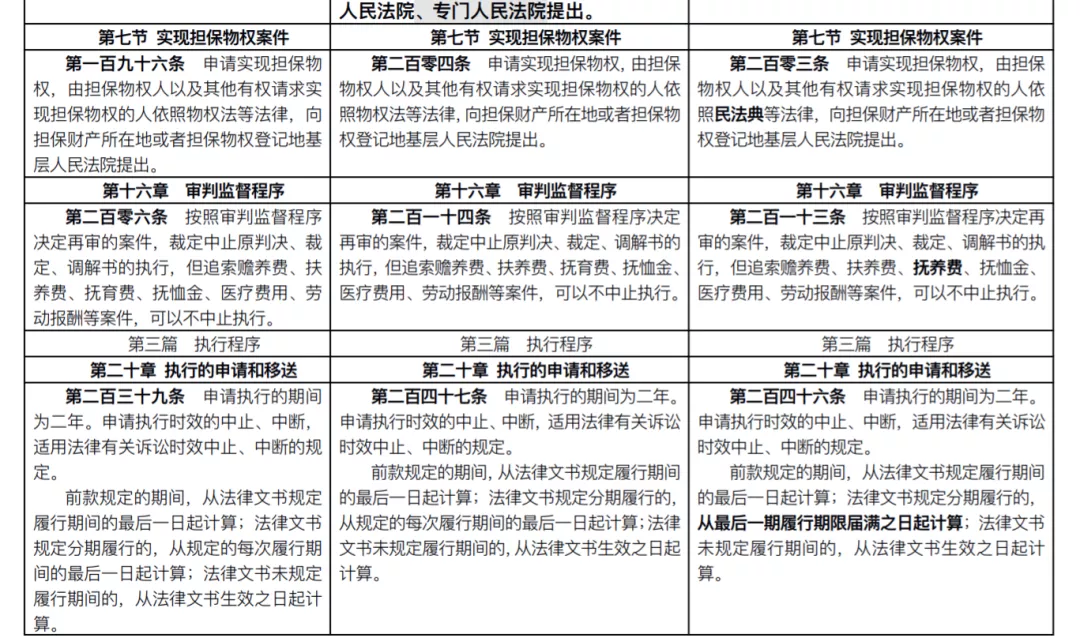
       Æß¡¢½«µÚ¾ÅÊ®¶þÌõ¸ÄΪµÚ¾ÅÊ®ÎåÌõ£¬£¬£¬£¬ £¬£¬£¬µÚÒ»¿îÐÞ¸ÄΪ£º¡°ÊÜËÍ´ïÈË×ÅÂä²»Ã÷£¬£¬£¬£¬ £¬£¬£¬»òÕßÓñ¾½Ú»®¶¨µÄÆäËû·½·¨ÎÞ·¨ËÍ´ïµÄ£¬£¬£¬£¬ £¬£¬£¬Í¨¸æËÍ´ï¡£¡£¡£¡£¡£¡£¡£×Ô¾õ³öͨ¸æÖ®ÈÕÆð£¬£¬£¬£¬ £¬£¬£¬¾­ÓÉÈýÊ®ÈÕ£¬£¬£¬£¬ £¬£¬£¬¼´ÊÓΪËÍ´ï¡£¡£¡£¡£¡£¡£¡£¡±°Ë¡¢½«µÚÒ»°ÙÁùʮһÌõ¸ÄΪµÚÒ»°ÙÁùÊ®ËÄÌõ£¬£¬£¬£¬ £¬£¬£¬ÐÞ¸ÄΪ£º¡°ÈËÃñ·¨ÔºÊÊÓÃdzÒ׳ÌÐòÉóÀí°¸¼þ£¬£¬£¬£¬ £¬£¬£¬Ó¦µ±ÔÚÁ¢°¸Ö®ÈÕÆðÈý¸öÔÂÄÚÉó½á¡£¡£¡£¡£¡£¡£¡£ÓÐÌØÊâÇéÐÎÐèÒªÑÓÉìµÄ£¬£¬£¬£¬ £¬£¬£¬¾­±¾ÔºÔº³¤Åú×¼£¬£¬£¬£¬ £¬£¬£¬¿ÉÒÔÑÓÉìÒ»¸öÔ¡£¡£¡£¡£¡£¡£¡£¡±

       ¾Å¡¢½«µÚÒ»°ÙÁùÊ®¶þÌõ¸ÄΪµÚÒ»°ÙÁùÊ®ÎåÌõ£¬£¬£¬£¬ £¬£¬£¬ÐÞ¸ÄΪ£º¡°Ï²ãÈËÃñ·¨ÔººÍËüÅɳöµÄ·¨Í¥ÉóÀíÊÂʵÇåÎú¡¢È¨Á¦ÒåÎñ¹ØÏµÃ÷È·¡¢ÕùÒé²»´óµÄ¼òÆÓ¿î×Ó¸ø¸¶Ãñʰ¸¼þ£¬£¬£¬£¬ £¬£¬£¬±êµÄ¶îΪ¸÷Ê¡¡¢×ÔÖÎÇø¡¢Ö±Ï½ÊÐÉÏÄê¶È¾ÍÒµÖ°Ô±ÄêÆ½¾ùÈËΪ°Ù·ÖÖ®ÎåÊ®ÒÔϵ쬣¬£¬£¬ £¬£¬£¬ÊÊÓÃС¶îËßËϵijÌÐòÉóÀí£¬£¬£¬£¬ £¬£¬£¬ÊµÑéÒ»ÉóÖÕÉ󡣡£¡£¡£¡£¡£¡£¡°Ï²ãÈËÃñ·¨ÔººÍËüÅɳöµÄ·¨Í¥ÉóÀíǰ¿î»®¶¨µÄÃñʰ¸¼þ£¬£¬£¬£¬ £¬£¬£¬±êµÄ¶îÁè¼Ý¸÷Ê¡¡¢×ÔÖÎÇø¡¢Ö±Ï½ÊÐÉÏÄê¶È¾ÍÒµÖ°Ô±ÄêÆ½¾ùÈËΪ°Ù·ÖÖ®ÎåÊ®µ«ÔÚ¶þ±¶ÒÔϵ쬣¬£¬£¬ £¬£¬£¬µ±ÊÂÈËË«·½Ò²¿ÉÒÔÔ¼¶¨ÊÊÓÃС¶îËßËϵijÌÐò¡£¡£¡£¡£¡£¡£¡£¡±

       Ê®¡¢ÔöÌíÒ»Ìõ£¬£¬£¬£¬ £¬£¬£¬×÷ΪµÚÒ»°ÙÁùÊ®ÁùÌõ£º¡°ÈËÃñ·¨ÔºÉóÀíÏÂÁÐÃñʰ¸¼þ£¬£¬£¬£¬ £¬£¬£¬²»ÊÊÓÃС¶îËßËϵijÌÐò£º¡°£¨Ò»£©ÈËÉí¹ØÏµ¡¢¹¤ÒµÈ·È¨°¸¼þ £»£»£»£»£»£»£»¡°£¨¶þ£©ÉæÍâ°¸¼þ £»£»£»£»£»£»£»¡°£¨Èý£©ÐèÒªÆÀ¹À¡¢ÅжϻòÕß¶ÔËßǰÆÀ¹À¡¢ÅжÏЧ¹ûÓÐÒìÒéµÄ°¸¼þ £»£»£»£»£»£»£»¡°£¨ËÄ£©Ò»·½µ±ÊÂÈË×ÅÂä²»Ã÷µÄ°¸¼þ £»£»£»£»£»£»£»¡°£¨Î壩µ±ÊÂÈËÌá³ö·´Ëߵݸ¼þ £»£»£»£»£»£»£»¡°£¨Áù£©ÆäËû²»ÒËÊÊÓÃС¶îËßËϵijÌÐòÉóÀíµÄ°¸¼þ¡£¡£¡£¡£¡£¡£¡£¡±Ê®Ò»¡¢ÔöÌíÒ»Ìõ£¬£¬£¬£¬ £¬£¬£¬×÷ΪµÚÒ»°ÙÁùÊ®ÆßÌõ£º¡°ÈËÃñ·¨ÔºÊÊÓÃС¶îËßËϵijÌÐòÉóÀí°¸¼þ£¬£¬£¬£¬ £¬£¬£¬¿ÉÒÔÒ»´Î¿ªÍ¥Éó½á²¢ÇÒµ±Í¥ÐûÅС£¡£¡£¡£¡£¡£¡£¡±

       Ê®¶þ¡¢ÔöÌíÒ»Ìõ£¬£¬£¬£¬ £¬£¬£¬×÷ΪµÚÒ»°ÙÁùÊ®°ËÌõ£º¡°ÈËÃñ·¨ÔºÊÊÓÃС¶îËßËϵijÌÐòÉóÀí°¸¼þ£¬£¬£¬£¬ £¬£¬£¬Ó¦µ±ÔÚÁ¢°¸Ö®ÈÕÆðÁ½¸öÔÂÄÚÉó½á¡£¡£¡£¡£¡£¡£¡£ÓÐÌØÊâÇéÐÎÐèÒªÑÓÉìµÄ£¬£¬£¬£¬ £¬£¬£¬¾­±¾ÔºÔº³¤Åú×¼£¬£¬£¬£¬ £¬£¬£¬¿ÉÒÔÑÓÉìÒ»¸öÔ¡£¡£¡£¡£¡£¡£¡£¡±

       Ê®Èý¡¢ÔöÌíÒ»Ìõ£¬£¬£¬£¬ £¬£¬£¬×÷ΪµÚÒ»°ÙÁùÊ®¾ÅÌõ£º¡°ÈËÃñ·¨ÔºÔÚÉóÀíÀú³ÌÖУ¬£¬£¬£¬ £¬£¬£¬·¢Ã÷°¸¼þ²»ÒËÊÊÓÃС¶îËßËϵijÌÐòµÄ£¬£¬£¬£¬ £¬£¬£¬Ó¦µ±ÊÊÓÃdzÒ׳ÌÐòµÄÆäËû»®¶¨ÉóÀí»òÕ߲ö¨×ªÎªÍ¨Ë׳ÌÐò¡£¡£¡£¡£¡£¡£¡£¡°µ±ÊÂÈËÒÔΪ°¸¼þÊÊÓÃС¶îËßËϵijÌÐòÉóÀíÎ¥·´Ö´·¨»®¶¨µÄ£¬£¬£¬£¬ £¬£¬£¬¿ÉÒÔÏòÈËÃñ·¨ÔºÌá³öÒìÒé¡£¡£¡£¡£¡£¡£¡£ÈËÃñ·¨Ôº¶Ôµ±ÊÂÈËÌá³öµÄÒìÒéÓ¦µ±Éó²é£¬£¬£¬£¬ £¬£¬£¬ÒìÒ齨ÉèµÄ£¬£¬£¬£¬ £¬£¬£¬Ó¦µ±ÊÊÓÃdzÒ׳ÌÐòµÄÆäËû»®¶¨ÉóÀí»òÕ߲ö¨×ªÎªÍ¨Ë׳ÌÐò £»£»£»£»£»£»£»ÒìÒé²»½¨ÉèµÄ£¬£¬£¬£¬ £¬£¬£¬²Ã¶¨²µ»Ø¡£¡£¡£¡£¡£¡£¡£¡±

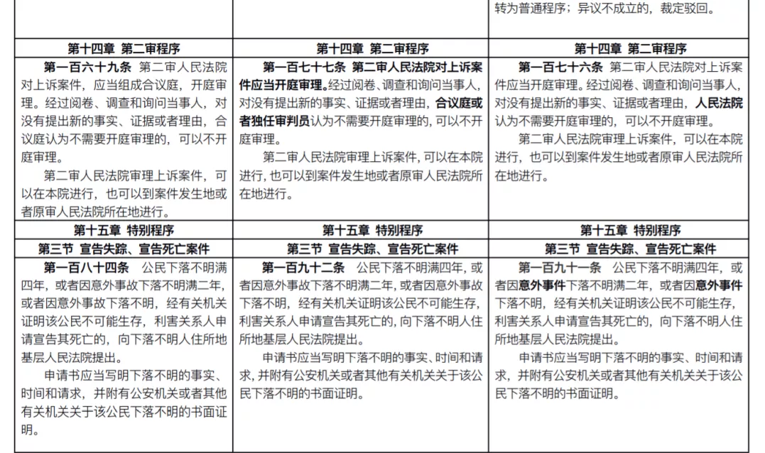
       Ê®ËÄ¡¢½«µÚÒ»°ÙÁùÊ®¾ÅÌõ¸ÄΪµÚÒ»°ÙÆßÊ®ÁùÌõ£¬£¬£¬£¬ £¬£¬£¬µÚÒ»¿îÐÞ¸ÄΪ£º¡°µÚ¶þÉóÈËÃñ·¨Ôº¶ÔÉÏËß°¸¼þÓ¦µ±¿ªÍ¥ÉóÀí¡£¡£¡£¡£¡£¡£¡£¾­ÓÉÔÄ¾í¡¢ÊÓ²ìºÍѯÎʵ±ÊÂÈË£¬£¬£¬£¬ £¬£¬£¬¶ÔûÓÐÌá³öеÄÊÂʵ¡¢Ö¤¾Ý»òÕßÀíÓÉ£¬£¬£¬£¬ £¬£¬£¬ÈËÃñ·¨ÔºÒÔΪ²»ÐèÒª¿ªÍ¥ÉóÀíµÄ£¬£¬£¬£¬ £¬£¬£¬¿ÉÒÔ²»¿ªÍ¥ÉóÀí¡£¡£¡£¡£¡£¡£¡£¡±

       Ê®Îå¡¢½«µÚÒ»°Ù¾ÅÊ®ËÄÌõ¸ÄΪµÚ¶þ°ÙÁãÒ»Ìõ£¬£¬£¬£¬ £¬£¬£¬ÐÞ¸ÄΪ£º¡°¾­ÒÀ·¨ÉèÁ¢µÄµ÷½â×éÖ¯µ÷½â¸æ¿¢µ÷½âЭÒ飬£¬£¬£¬ £¬£¬£¬ÉêÇë˾·¨È·Èϵ쬣¬£¬£¬ £¬£¬£¬ÓÉË«·½µ±ÊÂÈË×Ôµ÷½âЭÒéÉúЧ֮ÈÕÆðÈýÊ®ÈÕÄÚ£¬£¬£¬£¬ £¬£¬£¬ÅäºÏÏòÏÂÁÐÈËÃñ·¨ÔºÌá³ö£º¡°£¨Ò»£©ÈËÃñ·¨ÔºÔ¼Çëµ÷½â×éÖ¯¿ªÕ¹ÏÈÐе÷½âµÄ£¬£¬£¬£¬ £¬£¬£¬Ïò×÷³öÔ¼ÇëµÄÈËÃñ·¨ÔºÌá³ö £»£»£»£»£»£»£»¡°£¨¶þ£©µ÷½â×éÖ¯×ÔÐпªÕ¹µ÷½âµÄ£¬£¬£¬£¬ £¬£¬£¬Ïòµ±ÊÂÈËסËùµØ¡¢±êµÄÎïËùÔڵء¢µ÷½â×éÖ¯ËùÔڵصÄϲãÈËÃñ·¨ÔºÌá³ö £»£»£»£»£»£»£»µ÷½âЭÒéËùÉæ¾À·×Ó¦µ±ÓÉÖм¶ÈËÃñ·¨ÔºÍ³ÁìµÄ£¬£¬£¬£¬ £¬£¬£¬ÏòÏìÓ¦µÄÖм¶ÈËÃñ·¨ÔºÌá³ö¡£¡£¡£¡£¡£¡£¡£¡±

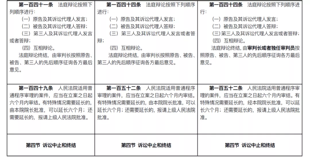
       Ê®Áù¡¢½«µÚÊ®ÈýÌõÖеġ°ÖÒʵÐÅÓá±ÐÞ¸ÄΪ¡°³ÏÐÅ¡± £»£»£»£»£»£»£»½«µÚËÄÊ®ÁùÌõ¡¢µÚÒ»°ÙÈýÊ®ÆßÌõ¡¢µÚÒ»°ÙËÄʮһÌõÖеġ°ÉóѶ³¤¡±ÐÞ¸ÄΪ¡°ÉóѶ³¤»òÕß¶ÀÈÎÉóѶԱ¡± £»£»£»£»£»£»£»½«µÚ°ËÊ®¶þÌõÖеġ°½ÚãåÈÕ¡±ÐÞ¸ÄΪ¡°·¨¶¨ÐÝãåÈÕ¡± £»£»£»£»£»£»£»½«µÚÒ»°ÙÁãÁùÌõ¡¢µÚÒ»°ÙÎåʮһÌõ¡¢µÚ¶þ°ÙÁãÁùÌõ¡¢µÚ¶þ°ÙÎåÊ®ÆßÌõÖеġ°¸§Óý·Ñ¡±ÐÞ¸ÄΪ¡°¸§Óý·Ñ¡± £»£»£»£»£»£»£»½«µÚÒ»°Ù¶þÊ®°ËÌõÖеġ°ºÏÒéÍ¥×é³ÉÖ°Ô±¡±ÐÞ¸ÄΪ¡°ÉóѶְԱ¡± £»£»£»£»£»£»£»½«µÚÒ»°ÙËÄÊ®¾ÅÌõÖеġ°Óɱ¾ÔºÔº³¤Åú×¼¡±ÐÞ¸ÄΪ¡°¾­±¾ÔºÔº³¤Åú×¼¡± £»£»£»£»£»£»£»½«µÚÒ»°Ù°ËÊ®ËÄÌõ¡¢µÚÒ»°Ù°ËÊ®ÎåÌõÖеġ°ÒâÍâʹʡ±ÐÞ¸ÄΪ¡°ÒâÍâÊÂÎñ¡± £»£»£»£»£»£»£»½«µÚÒ»°Ù°ËÊ®ÆßÌõÖеġ°Æä½üÖ§Êô»òÕ߯äËûÀûº¦¹ØÏµÈË¡±ÐÞ¸ÄΪ¡°Àûº¦¹ØÏµÈË»òÕßÓйØ×éÖ¯¡± £»£»£»£»£»£»£»½«µÚÒ»°Ù¾ÅÊ®ÌõÖеġ°»òÕßËûµÄ¼à»¤ÈË¡±ÐÞ¸ÄΪ¡°×Ô¼º¡¢Àûº¦¹ØÏµÈË»òÕßÓйØ×éÖ¯¡± £»£»£»£»£»£»£»½«µÚÒ»°Ù¾ÅÊ®ÈýÌõÖеġ°Ãñ·¨Í¨Ôò¡±ÐÞ¸ÄΪ¡°Ãñ·¨µä¡± £»£»£»£»£»£»£»½«µÚÒ»°Ù¾ÅÊ®ÁùÌõÖеġ°ÎïȨ·¨¡±ÐÞ¸ÄΪ¡°Ãñ·¨µä¡± £»£»£»£»£»£»£»½«µÚ¶þ°ÙÈýÊ®¾ÅÌõÖеġ°´Ó»®¶¨µÄÿ´ÎÍÆÐÐʱ´úµÄ×îºóÒ»ÈÕÆðÅÌË㡱ÐÞ¸ÄΪ¡°´Ó×îºóÒ»ÆÚÍÆÐÐÏÞÆÚ½ìÂúÖ®ÈÕÆðÅÌË㡱¡£¡£¡£¡£¡£¡£¡£±¾¾öÒé×Ô2022Äê1ÔÂ1ÈÕÆðÊ©ÐС£¡£¡£¡£¡£¡£¡£¡¶ÖлªÈËÃñ¹²ºÍ¹úÃñÊÂËßËÏ·¨¡·Æ¾Ö¤±¾¾öÒé×÷ÏìÓ¦Ð޸IJ¢¶ÔÌõÎÄ˳Ðò×÷ÏìÓ¦µ÷½â£¬£¬£¬£¬ £¬£¬£¬ÖØÐÂÐû²¼¡£¡£¡£¡£¡£¡£¡£


ͼƬ2.pngͼƬ3.pngͼƬ4.pngͼƬ5.pngͼƬ6.pngͼƬ7.pngͼƬ8.pngͼƬ9.pngͼƬ10.pngͼƬ11.pngͼƬ12.pngͼƬ13.pngͼƬ14.pngͼƬ15.png


¡¾ÍøÕ¾µØÍ¼¡¿¡¾sitemap¡¿